信息技术处工作职责
(2020.09)
信息技术处是在分管校长领导下,重点负责学校的信息化建设,同时负责学校信息技术类设备设施维护及学校各类会议活动的信息技术保障的职能部门,其主要职责如下:
信息技术处工作职责
(2020.01)
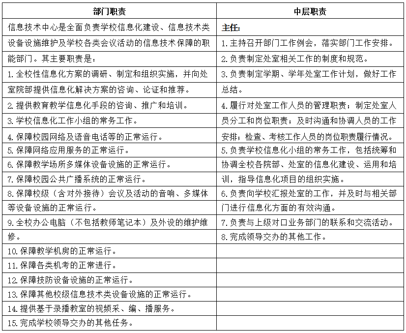
信息技术处是在分管校长领导下,重点负责学校的信息化建设,同时负责学校信息技术类设备设施维护及学校各类会议活动的信息技术保障的职能部门,其主要职责有:
一、 全校性信息化方案的调研、制定和组织实施,并向处室系部提供信息化解决方案的咨询、论证和推荐。
二、 提供教育教学信息化手段的咨询、推广和培训。
三、 学校信息化工作小组的常务工作。
四、 保障校园网络及语音电话等的正常运行。
五、 保障网络应用服务的正常运行。
六、 保障教学场所多媒体设备设施的正常运行。
七、 保障校园公共广播系统的正常运行。
八、 保障校级(含对外接待,如:教育局)会议及活动的音响、多媒体等设备设施的正常运行。
九、 全校办公电脑(不包括教师笔记本)及外设(不包含打印机)的维护维修。
十、 保障教学机房的正常运行。
十一、 保障各类机考的正常进行。
十二、 保障技防设备设施的正常运行。
十三、 保障其他校级信息技术类设备设施的正常运行。
十四、 提供基于录播教室的视频采、编、播服务。
十五、 完成学校领导交办的其他任务。
信息技术处工作分工
(2025.09)
技术保障组
唐迹萍:总调度,主管教学办公电脑(含交互式一体机、不含教师笔记本)、教学机房、计算机外设(不含打印机),考试监控系统
徐建荣:主管多媒体、公共广播(含铃声、考试听力等),兼管技防
王钦国:主管交换网络,兼管数据中心
张骞:主管数据中心、希沃集控平台、各类机考,兼管交换网络
周鹏:主管技防(监控、门禁、周界、通道门禁等),兼管多媒体、公共广播
信息化组
王涛:信息化规划与方案设计、信息技术安全、一卡通系统
李海峰:主管信息化项目实施与后台管理,兼管信息化培训,兼部门档案员、安全员
王银媛:主管信息化培训,兼管信息化项目实施与后台管理,兼部门信息员
卡务中心
徐敏亚:负责卡务中心各项业务,包括:办卡业务(新办、补办、换卡)、账户管理(开户、改户、消户)、充正等
信息技术处工作分工
(2023.09)
技术保障组
唐迹萍:总调度,主管教学办公电脑(含交互式一体机、不含教师笔记本)、教学机房、计算机外设(不含打印机),考试监控系统
徐建荣:主管多媒体、公共广播(含铃声、考试听力等),兼管技防
王钦国:主管交换网络,兼管数据中心
张骞:主管数据中心、希沃集控平台、各类机考,兼管交换网络
周鹏:主管技防(监控、门禁、周界、通道门禁等),兼管多媒体、公共广播
信息化组
王涛:信息化规划与方案设计、信息技术安全、一卡通系统
李海峰:主管信息化项目实施与后台管理,兼管信息化培训,兼部门档案员、安全员
王银媛:主管信息化培训,兼管信息化项目实施与后台管理,兼部门信息员
信息技术处工作分工
(2020.09)
技术保障组
唐迹萍:总调度,主管办公电脑(不含教师笔记本)、教学机房、计算机外设(不含打印机),考试监控系统
徐建荣:主管多媒体、公共广播(含铃声、考试听力等),兼管技防
王钦国:主管交换网络,兼管数据中心
张骞:主管数据中心、各类机考,兼管交换网络
周鹏:主管技防(监控、门禁、周界、一卡通),兼管多媒体、公共广播
信息化组
王涛:信息化规划与方案设计、信息技术安全
李海峰:主管信息化项目实施与后台管理,兼管信息化培训,兼部门档案员、安全员
王银媛:主管信息化培训,兼管信息化项目实施与后台管理,兼部门信息员
信息技术处工作分工
(2020.01)
技术保障组
唐迹萍:总调度,主管办公电脑(不含教师笔记本)、教学机房、计算机外设(不含打印机),考试监控系统
徐建荣:主管多媒体、公共广播(含铃声、考试听力等),兼管技防
王钦国:主管交换网络,兼管数据中心
张骞:主管数据中心、各类机考,兼管交换网络
周鹏:主管技防(监控、门禁、周界、一卡通),兼管多媒体、公共广播
王琴燕:主管会议活动技术支持,兼管录播教室录播、其他技术支持服务
诸彬艳:主管录播教室录播、兼管会议活动技术支持、其他技术支持服务
信息化组
王涛:信息化规划与方案设计、信息技术安全
李海峰:主管信息化项目实施与后台管理,兼管信息化培训,兼部门档案员、安全员
王银媛:主管信息化培训,兼管信息化项目实施与后台管理,兼部门信息员
工作要求
每周对自己的辖区进行安全检查,有问题及时报给部门安全员(李海峰)
部门安全员每周向学校保安科上报周报
检查内容
环境卫生、消防安全、用电安全、财产安全、设备运行安全、个人防疫安全等
场所辖区分工
(2025.09)
1、图书馆204:王银媛
2、图书馆205:李海峰
3、图书馆206:王钦国
4、图书馆305:周鹏
5、图书馆306:王涛
6、行政楼仓库、14号博文楼6楼(仅弱电间)、16号教学楼304室:王钦国
7、8号楼B202音控室:徐建荣
8、8号楼B203网络中心:张骞
9、卡务中心:徐敏亚
10、外协单位借用学校的办公场所:弱电维保单位负责人
场所辖区分工
(2023.09)
1、图书馆204:王银媛
2、图书馆205:李海峰
3、图书馆206:王钦国
4、图书馆305:周鹏
5、图书馆306:王涛
6、行政楼仓库、14号博文楼6楼(仅弱电间)、16号教学楼304室:王钦国
7、8号楼B202音控室:徐建荣
8、8号楼B203网络中心:张骞
9、外协单位借用学校的办公场所:弱电维保单位负责人
场所辖区分工
(2022.01)
1、图书馆204:王银媛
2、图书馆205:李海峰
3、图书馆206:王钦国
4、图书馆305:周鹏
5、图书馆306:王涛
6、行政楼仓库、14号博文楼6楼(仅弱电间)、16号教学楼304室:王钦国
7、8号楼B202音控室:徐建荣
8、8号楼B203网络中心:张骞
9、31号溢香楼210及其他外协单位借用学校的办公场所:弱电维保单位负责人
辖区

场所辖区分工
(2020.09)
1、图书馆204:王银媛
2、图书馆205:李海峰
3、图书馆206:王钦国
4、图书馆305:周鹏
5、图书馆306:王涛
6、行政楼仓库、14号博文楼6楼(仅弱电间)、16号教学楼304室:王钦国
7、31号溢香楼204、210:唐迹萍
8、8号楼B202音控室:徐建荣
9、8号楼B203网络中心:张骞
10、外协单位借用学校的办公场所:外协单位负责人
场所辖区分工
(2020.01)
1、图书馆204:王银媛
2、图书馆205:李海峰
3、图书馆206:王钦国
4、图书馆305:周鹏
5、图书馆306:王涛
6、行政楼仓库、14号博文楼6楼、16号教学楼304室:王钦国
7、31号溢香楼204、210:唐迹萍
8、8号楼B202音控室:徐建荣
9、8号楼B203网络中心:张骞
10、录播教室录制间:诸彬艳
11、1号楼1楼报告厅、3号楼报告厅的音控室:王琴燕
12、外协单位借用学校的办公场所:外协单位负责人