(一)教学视频
(二)教学课件
(三)教学内容
(1)ICL7107介绍
ICL7107是一块应用非常广泛的集成电路。它包含3-1/2位数字A/D转换器,可直接驱动LED数码管,内部设有参考电压、独立模拟开关、逻辑控制、显示驱动、自动调零功能等。芯片如图4.2所示。

图4.3.1 ICL7107电路引脚及功能连接图
1)ICL7107的引脚功能
² V+和V-分别为电源的正极和负极,
² A1-G1,A2-A2,A3-G3:分别为个位、十位、百位笔画的驱动信号,依次接个位、十位、百位LED显示器的相应笔画电极。
² AB4:千位笔画驱动信号。接千位LEO显示器的相应的笔画电极。
² POL:为输出的正负压信号。
² Oscl-OSc3:时钟振荡器的引出端,外接阻容或石英晶体组成的振荡器。第38脚至第40脚电容量的选择是根据下列公式来决定:Fosl = 0.45/RC
² COM:模拟信号公共端,简称“模拟地”,使用时一般与输入信号的负端以及基准电压的负极相连。
² TEST:测试端,该端经过500欧姆电阻接至逻辑电路的公共地,故也称“逻辑地”或“数字地”。
² VREF+ VREF-:基准电压正负端。
² CREF:外接基准电容端。
² INT:27是一个积分电容器,必须选择温度系数小不致使积分器的输入电压产生漂移现象的元件
² IN+和IN-:模拟量输入端,分别接输入信号的正端和负端。
² AZ:积分器和比较器的反向输入端,接自动调零电容CAz 。如果应用在200mV满刻度的场合是使0.47μF,而2V满刻度是0.047μF。
² BUF:缓冲放大器输出端,接积分电阻Rint。其输出级的无功电流( idling current )是100μA,而缓冲器与积分器能够供给20μA的驱动电流,从此脚接一个Rint至积分电容器,其值在满刻度200mV时选用47K,而2V满刻度则使用470K。
2)ICL7107的特点
² ICL7107是3 1/2位双积分型A/D转换器,属于CMoS大规模集成电路,它的最大显示值为±1999,最小分辨率为100uV,转换精度为0.05±1。
² 能直接驱动共阳极LED数码管,不需要另加驱动器件,使整机线路简化,采用士5V两组电源供电,并将第21脚的GND接第30脚的IN 。
² 在芯片内部从V+与COM之间有一个稳定性很高的2.8V基准电源,通过电阻分压器可获得所需的基准电压VREF 。
² 能通过内部的模拟开关实现自动调零和自动极性显示功能。
² 输入阻抗高,对输入信号无衰减作用。
² 整机组装方便,无需外加有源器件,配上电阻、电容和LED共阳极数码管,就能构成一只直流数字电压表头。
² 芯片本身功耗小于15mw(不包括LED)。
² 噪音低,温漂小,具有良好的可靠性,寿命长。
² 不设专门小数点驱动信号。使用时可将LED共阳极数数码管公共端接V+。
² 可以方便的进行功能检查。
3)ICL7107的工作原理
² 双积分型A/D转换器ICL7107是一种间接A/D转换器。它通过对输入模拟电压和参考电压分别进行两次积分,将输入电压平均值变换成与之成正比的时间间隔,然后利用脉冲时间间隔,进而得出相应的数字性输出。
² 它包括积分器、比较器、计数器,控制逻辑和时钟信号源。积分器是A/D转换器的心脏,在一个测量周期内,积分器先后对输入信号电压和基准电压进行两次积分。比较器将积分器的输出信号与零电平进行比较,比较的结果作为数字电路的控制信一号。
² 时钟信号源的标准周期Tc 作为测量时间间隔的标准时间。它是由内部的两个反向器以及外部的RC组成的。
² 计数器对反向积分过程的时钟脉冲进行计数。控制逻辑包括分频器、译码器、相位驱动器、控制器和锁存器。分频器用来对时钟脉冲逐渐分频,得到所需的计数脉冲fc和共阳极LED数码管公共电极所需的方波信号fc。
² 译码器为BCD-7段译码器,将计数器的BCD码译成LED数码管七段笔画组成数字的相应编码。驱动器是将译码器输出对应于共阳极数码管七段笔画的逻辑电平变成驱动相应笔画的方波。
² 锁存器用来存放A/D转换的结果,锁存器的输出经译码器后驱动LED 。它的每个测量周期自动调零(AZ)、信号积分(INT)和反向积分(DE)三个阶段。
控制器的作用有三个:第一,识别积分器的工作状态,适时发出控制信号,使各模拟开关接通或断开,A/D转换器能循环进行。第二,识别输入电压极性,控制LED数码管的负号显示。第二,当输入电压超量限时发出溢出信号,使千位显示“1" ,其余码全部熄灭。
4)ICL7107主要参数
表4.1 ICL7107主要参数
![{}0W7K7CJLSBGVK@]`{P28P.png](http://p.ananas.chaoxing.com/star3/origin/5489713aa3108a801ef962e5.png)
(2)ICL7107数显电路图的设计
直流电压数显电路主要包括ICL7107外围电路、数码显示电路和负压电路三部分。
1)ICL7107外围电路
ICL7107外围电路主要主直流电压输入部分、基准电压部分、时钟振荡器部分和积分电路部分等组成。参考ICL7107官方技术文档,外围电路功能连接如图4.3所示。

图4.3 ICL7107外围电路功能连接图
直流电压输入部分:串接一个大阻抗的电阻,可以增加数字电路的输入电阻,从而降低对上组电路的影响,一般取值范围为100K至10M。输入回路与地之间的电容,是为了消除输入高频干扰信号,取值一般为10-30Pf。
38脚至第40脚电容量的选择是根据下列公式来决定:Fosl = 0.45/RC,本电路对时间频率要求不高,只要能正常显示即可,取值C为100pF,R为100K,则时钟频率为4.5KHz。
VREF+ 、VREF- 脚为基准电压正负端,当接1V时,满量程为1.999V,当接10V时满量程为19.99V,依次类推。此处需显示的是3-15V的信号,所以可以选择10V的基准电路。CREF+、CREF-脚外接基准电容端,一般接10-1000pF均可。
2)数码显示电路
ICL7107可直接驱动数码管,将数码管直接按如下方式接线即可:
A1~G1、A2~G2、A3~G3分别为个位、十位、百位的段码;AB4接千位的b、c段位;POL为输出的正负压信号,接千位g段位。
3)电压反向电路
ICL7660 是一DC/DC 电荷泵电压反转器专用集成电路芯片。采用成熟的AL栅CMOS工艺及优化的设计芯片,能将输入范围为+1.5V 至+10V的电压转换成相应的-1.5V至-10V 的输出并且只需外接两只低损耗电容无需电感,降低了损耗面积及电磁干扰。芯片的振荡器额定频率为10KHZ, 应用于低输入电流情况时可于振荡器与地之间外接一个电容从而以低于10KHZ 的振荡频率正常工作。
芯片特点:
² 转换逻辑电源±5V 双相电压
² 输入工作电压范围广:1.5V-10V
² 电压转换精度高:99.9%
² 电源转换效率高:98%
² 低功耗,静态电流为90 A(输入5V 时)
² 外围元器件少便于使用只需两只外接电容
² 7.8-Pin DIP 和 8-Pin SOIC 小封装
² 符合RS232 负电压标准
² 静电击穿电压高可达3KV
² 高电压工作时无Dx 二极管需求
芯片引脚及引脚符号描述如图4.4所示:
![3I9CC2L]7XE31TBZX(OO%]W.png](http://p.ananas.chaoxing.com/star3/origin/5489745ca3108a801ef962fe.png)
图4.4 7660引脚图
² NC :无连接
² CAP+:外接电容+
² GND :接地
² CAP-:外接电容-
² Vout:输出
² Low Voltage:低电压选择
² OSC:振荡器外接电容
² V+ :输入电压
![X1QOQX[]0%IKVI]@3B2JO{C.png](http://p.ananas.chaoxing.com/star3/origin/548975baa3108a801ef96304.png)
图4.5 7660电压反向器原理图
如图4.5所示,7660 与两个的电解电容C1、 C2 一起构成了负压电路。工作原理:在脉冲的前半周期,开关1、3 闭合(此时开关2、4 断开)电容C1 被充电至V+;在脉冲的后半周期,开关1、3 断开而2、4 闭合,于是向C2 充电在输出端得到负压-V+。
芯片中的调压器模块是一个防自锁电路。它的固有压降会使低压工作性能变差。所以,低工作电压时应将LV 脚接地以屏蔽该调压器,而当工作电压高于3.5V 时则必须开路以确保电路处于防自锁状态。
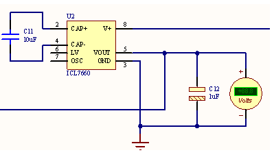
ICL7660的应用电路如图4.6所示
![ENH[ZB9Q3$W]7ONWWEC`54O.png](http://p.ananas.chaoxing.com/star3/origin/548976dda3108a801ef9630d.png)
图4.6 ICL7660的应用电路图
该电路能将输入范围为+1.5V 至+10V 的电压转换成相应的-1.5V 至-10V 的输出的应用电路。若V+=+5V 空载时的输出电阻约为100欧姆;负载电流大小为10mA 时输出电压约为-4V。
4)ICL7107数显电路图
将各部分整合后,ICL7107直流电压数显电路如图4.7所示。

图4.7 ICL7107直流电压数显电路

