(一)教学视频
(二)教学课件
(三)教学内容
上两节是将直流稳压电源电路模块、数字显示电路模块分别使用Multisim12和Proteus7.8进行了仿真与测试,经过仿真结果分析,电路完全满足设计要求。但上述部分是分模块进行仿真测试的,没有将电路进行组合仿真,对于最终电路最好能够将所有电路进行统一的仿真,看模块间是否存在冲突。
因Multisim里没有提供TC7107及同类芯片,显示部分无法使用Multisim进行仿真,故本节依然采用Proteus7.8进行仿真,仿真如下:
(1)新建总电路图文件
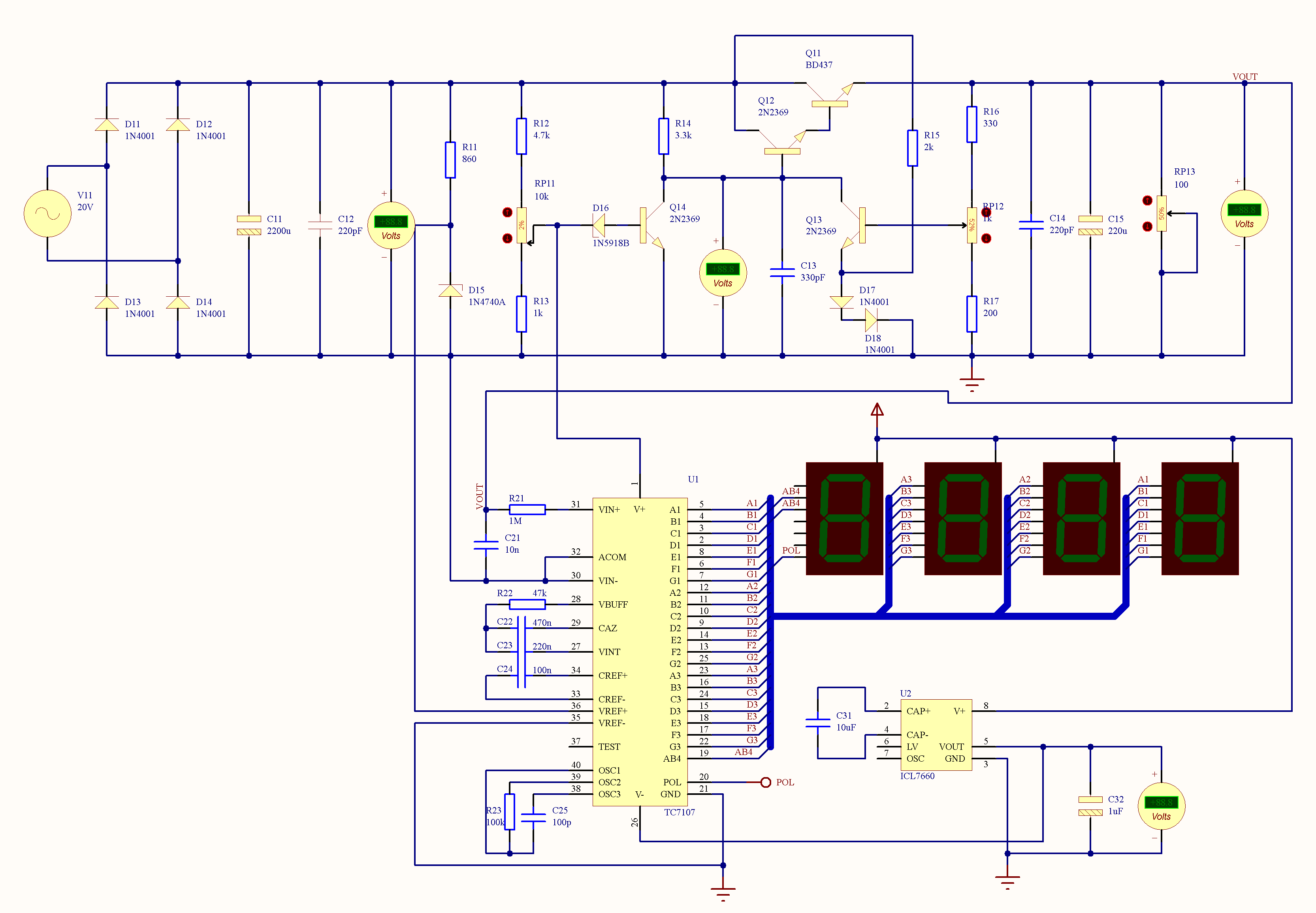
新建一个Proteus设计文件,并命名为DC_Display.DSN,打开,并将图5.13和图5.32两个图放在一起组成一个完整的机器人数显电源电路。
(2)加入10V基准电路
在电源整流滤波后接入一个10V的基准电压,电路如图5.34,二极管选10V的IN4740A稳压二极管,其工作稳压电流为25mA,功率为1W,故R的最值为:R=U/I=24V/25mA=900Ω,可以取值为860Ω。

图4.34 10V标准电压电路
(3)连线
将10V基准电压接入TC7107的基准电压输入端○11脚,取代原直流电源,将电源输出端同接到TC7107的○31脚,并取地线连接起来。对电路进行总体布局,并调整好各条线路,总电路仿真图如图5.35所示。

图4.35 总电路仿真图
(4)仿真测试
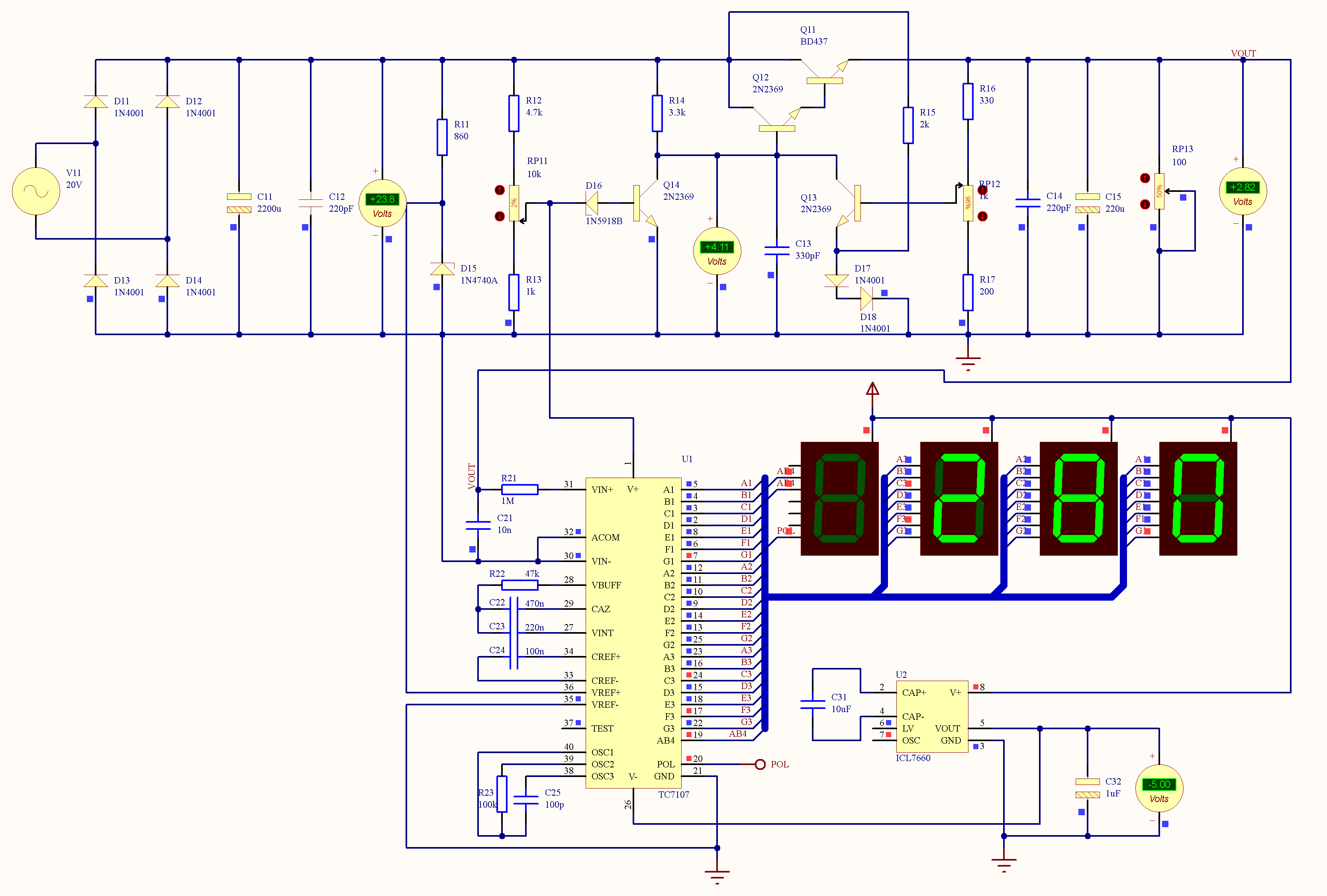
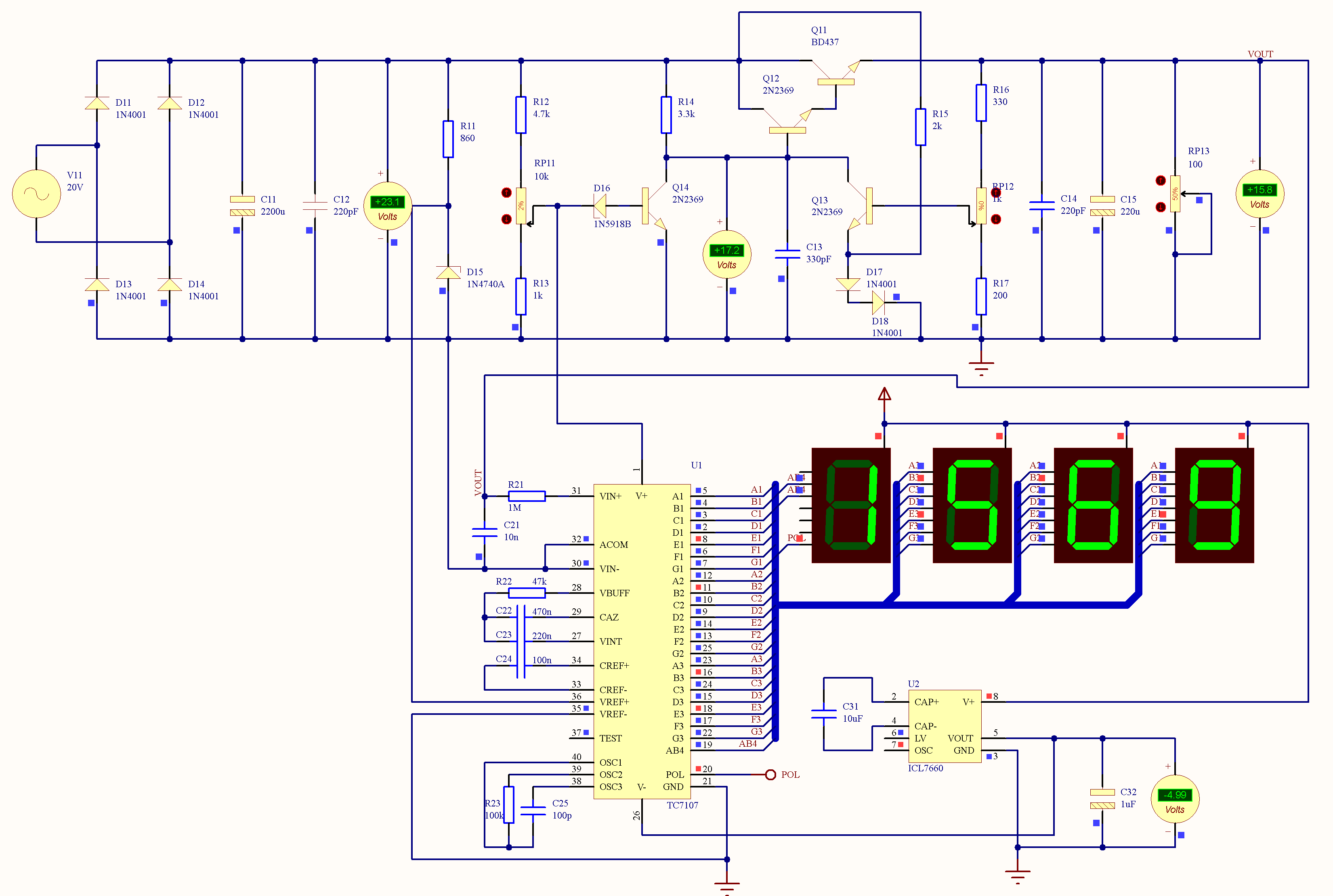
如图4.5.3和图4.5.4所示,当设置直流稳压电源输出电压为2.82V时,数显电路显示为2.80V;当设置直流稳压电源输出电压为15.7V时,数显电路显示为15.69V。

图4.5.3 电源输出2.82V时仿真结果

图4.36 电源输出15.7V时仿真结果
(5)结果分析
经过实验实际测试结果可知,输出电压具有四位显示功能,显示结果能精确到0.01V,显示误差远远小于0.1V,完全满足设计要求。

