准备工作
上一节
下一节
第三轮焊接(暂时不做要求)
1、请自备电烙铁、焊锡、吸锡器、镊子。
2、请自备万用表。
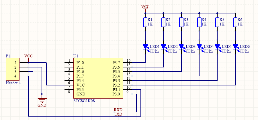
焊接单片机开发板,包括
1、最小系统:晶振电路、复位电路、电源电路。
2、CPU:贴片,1个。
3、LED:贴片,32个。
4、电阻:贴片,32个。


目录
第三轮焊接(暂时不做要求)
1、请自备电烙铁、焊锡、吸锡器、镊子。
2、请自备万用表。
焊接单片机开发板,包括
1、最小系统:晶振电路、复位电路、电源电路。
2、CPU:贴片,1个。
3、LED:贴片,32个。
4、电阻:贴片,32个。

