微生物营养
营养物质:微生物和其他生物一样,为了生长繁殖要进行各种代谢活动,就必须从周围环境中吸收适当的物质,这些物质称为营养物质。营养物质是微生物新陈代谢和一切生命活动的物质基础
营养:微生物获得与利用营养物质的过程。
一、微生物细胞的化学组成
( 一)水:(微生物细胞的平均含水量为70-90%)
结合水17—28%(与细胞物质结合在一起)
游离水72—83% (作为溶剂参与体内生理活动)
( 二)干物质 (占微生物细胞总量的10—30%)
1、有机物(占细胞干重的90—97%)
(1) 蛋白质 含量可达干物质的 14—80%(如菌体蛋白),分为简单蛋白和复合蛋白两类。
(2)核酸 10% (如细胞内的DNA或RNA)
(3)糖类 细胞含有单糖、双糖和多糖,主要以多糖的形式存在。(组成细胞结构或细胞贮存物质)
(4)脂类(如细胞膜的组成)
(5)其它有机物 色素、维生素、生长因子。
2、无机物 (占细胞干重的3-10%左右)
P、S、Na、K、Ca、Mg、Fe等 。
二、微生物需求的营养要素及其生理功能
碳源(carbon source)
在微生物生长繁殖过程中为微生物提供碳素来源的物质称为碳源(source of carbon)。
简单的无机含碳化合物如CO2和碳酸盐到各种各样的天然与人工有机化合物。
不同微生物的碳源利用有选择性。
生物界利用碳源的能力:微生物> 植物>动物
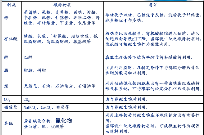
微生物利用的碳源物质

碳源的生理作用:
氮源( nitrogen source)
凡是可以被微生物用来合成细胞物质的或代谢产物中氮素来源的营养物质通称为氮源(source of nitrogen)。
若把微生物作为一个整体来,它对自然界中氮源的利用谱也是很广泛的,从分子态氮到结构复杂的有机氮化物都有可以被微生物利用。
氮源的种类
分子态氮:固氮微生物以分子氮为唯一氮源
无机态氮:硝酸盐、亚硝酸盐、铵盐等
有机态氮:蛋白质及其降解产物、嘌呤、嘧啶、脲、酰胺、氰化物等
a速性氮源:实验室常用牛肉膏、蛋白质、酵母膏做氮源
b迟速性氮源:生产用玉米浆、豆饼、葵花饼、花生饼等。
工业生产:黄豆饼粉、花生饼粉、蛋白胨、牛肉膏、玉米浆、蚕蛹粉等
氮源的生理作用
为微生物提供合成细胞物质(如:蛋白质、核酸)及其代谢产物中含氮化合物的原料,
氮源一般不做能源,只有少数细菌(如:硝化细菌)利用铵盐,亚硝酸盐作氮源,同时也作能源。
能 源( energy source ):能为微生物的生命活动提供最初能量来源的营养物或辐射能。

无机盐( mineral salts )
微生物对无机盐的需要量虽然很少,但对微生物的生长和繁殖却起重要作用。其主要作用有:
无机盐的功能:

微量元素
微量元素是指那些在微生物生长过程中起重要作用,而机体对这些元素的需要量极其微小的元素,通常需要量在10-6-10-8 mol/L (培养基中含量)。
微量元素一般参与酶的组成或使酶活化。
生长因子( growth factor )
通常指那些微生物生长所必需而且需要量小,但微生物自身不能合成或合成量不足以满足机体生长需要的有机化合物。
根据生长因子的化学结构和它们在机体中的生理功能的不同,可将生长因子分为维生素、氨基酸与嘌呤与嘧啶三大类。
广义的生长因子:维生素、碱基、氨基酸等
狭义的生长因子:仅指维生素。
功能: 1、生长因子主要用来构成酶的辅基或辅酶,参与代谢。
2、用于合成细胞物质(如:核酸的合成)。
生长因子可以从酵母膏、蛋白胨、玉米浆、麦芽汁、血液或血清中获得。
生长因子的作用
维生素在机体中所起的作用主要是作为酶的辅基或辅酶参与新陈代谢;
有些微生物自身缺乏合成某些氨基酸的能力,因此必须在培养基中补充这些氨基酸或含有这些氨基酸的小肽类物质,微生物才能正常生长;
嘌呤与嘧啶作为生长因子在微生物机体内的作用主要是作为酶的辅酶或辅基,以及用来合成核苷、核苷酸和核酸。
水( water ):水是微生物细胞的重要组成成分,一般可占细胞重量的70~90%。
生理作用
A 是微生物细胞重要组成部分,占70-90%
B参与细胞内生理生化反应。 C 参与细胞内外物质的转运,水是介质。
D 维持细胞膨胀压,控制、调节细胞内温度变化。
水还有利于生物大分子结构的稳定,如:维持蛋白质、核酸等生物大分子稳定的天然构象。
三、 微生物的营养类型

四、营养物质进入微生物细胞的方式
(一)影响微生物对营养物质吸收的因素
营养物质能否进入微生物细胞取决于三个方面的因素:
①营养物质本身的性质:相对分子量、质量、溶解性、电负性等
②微生物所处的环境:温度:影响物质的溶解度、细胞膜的流动性和运输系统的活性;pH 等;
③微生物细胞的透过屏障:细胞膜、细胞壁、荚膜等
(二)微生物细胞吸收营养物质的方式

4种渗透吸收营养物质方式的特点

膜泡运输(membrane vesicle transport):
主要存在于原生动物特别是变形虫(amoeba)中,是这类微生物的一种营养物质的运输方式。
如果膜泡中包含的是固体营养物质,则将这种营养物质运输方式称为胞吞作用(phaaocytosis);如果膜泡中包含的是液体,则称之为胞饮作用(pinocytosis)。
通过胞吞作用(或胞饮作用)进行的营养物质膜泡运输一般分为五个时期即吸附期、膜伸展期、膜泡迅速形成期、附着膜泡形成期和膜泡释放期。

另外,病毒、立克氏体,衣原体等活细胞专性寄生微生物,常用易感细胞培养法、易感鸡胚培养法和易感动物培养法进行培养。
视频1:微生物的营养--舒黛廉
视频2:微生物的营养--六大营养要素-张晓静
视频3:微生物的营养--四大营养类型-张晓静
视频4:微生物的营养--营养物质吸收方式-张晓静
发酵培养基的营养
培养基配方的优化方法

