挑战:小球碰撞动画(MassFX)
上一节
下一节
3dmax怎样使用动力学MassFX?
3dmax怎样使用动力学MassFX?3dmax除了具有构建一些基本体和使用可编辑多边形构建物体模型之后,其还可以用动力学MassFX来模拟物体与物体之间真实的物理碰撞效果。接下来就和同学们分享使用动力学MassFX进行模拟的方法.
3dmax使用动力学MassFX的方法/步骤如下:
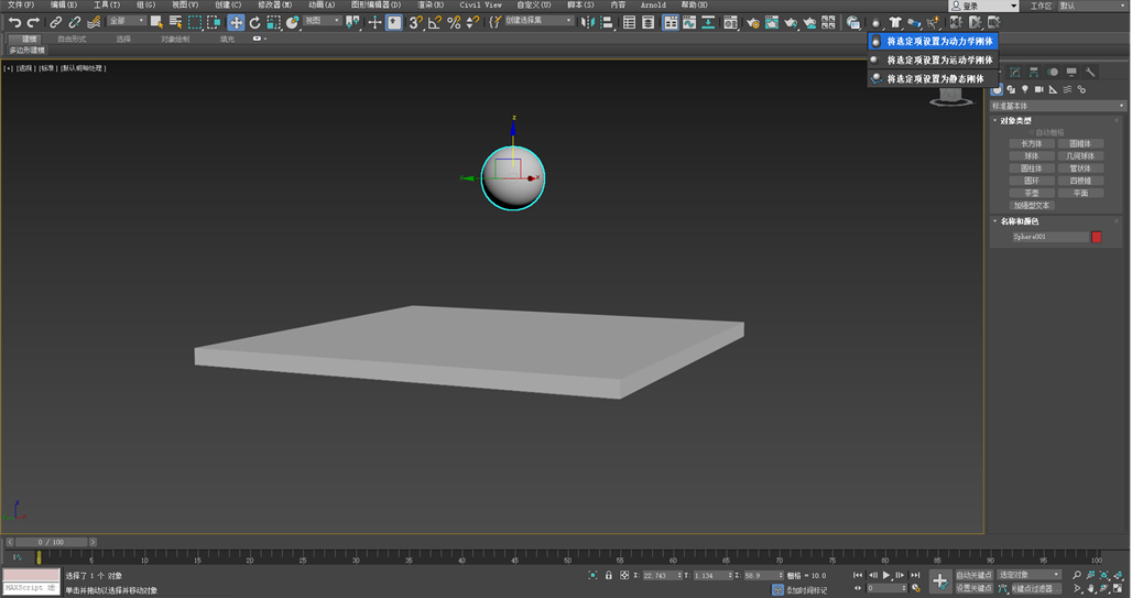
1.首先打开3ds Max ,可以先任意创建几个几何体作为对象。小球上移,调整位置,使这些物体与地面有一定的高度,便于模拟物体下落的效果。
2.在工具栏空白处单击鼠标右键,找到MassFX工具,单击以调出MassFX工具。
3.将小球设置为动力学刚体,其中刚体即为不变形的刚体。将立方体设为静态刚体,则模拟下落地面的过程中,该物体静止不动。

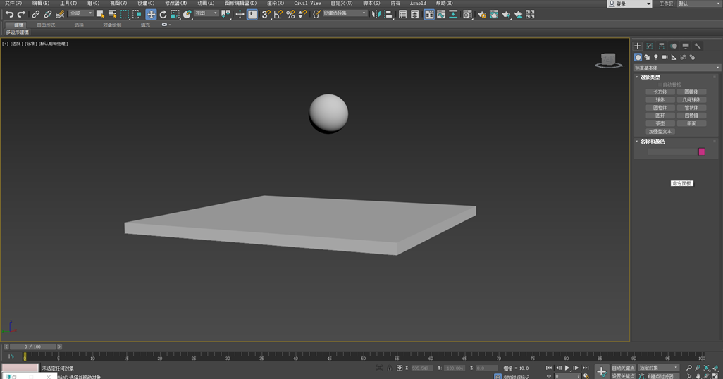
4.在工具条中点击模拟按钮,小球便开始下落,并与立方体产生碰撞。


