基础工程

覃银辉

目录

  • 1 概述
    • 1.1 概述
  • 2 地基基础的类型及其设计原则
    • 2.1 地基类型
    • 2.2 基础类型
    • 2.3 一般设计原则
    • 2.4 埋深选择
    • 2.5 变形验算
  • 3 条形扩展基础
    • 3.1 概述
    • 3.2 地基承载力的计算
    • 3.3 砌体墙下刚性条形扩展基础
    • 3.4 钢筋混凝土条形扩展基础
  • 4 独立扩展基础
    • 4.1 概述
    • 4.2 基础底面尺寸的确定
    • 4.3 基础承载力设计
  • 5 连续基础
    • 5.1 概述
    • 5.2 上部结构、地基、基础共同作用
    • 5.3 柱下条形基础
    • 5.4 十字交叉条形基础
    • 5.5 筏形基础
  • 6 桩基础
    • 6.1 概述
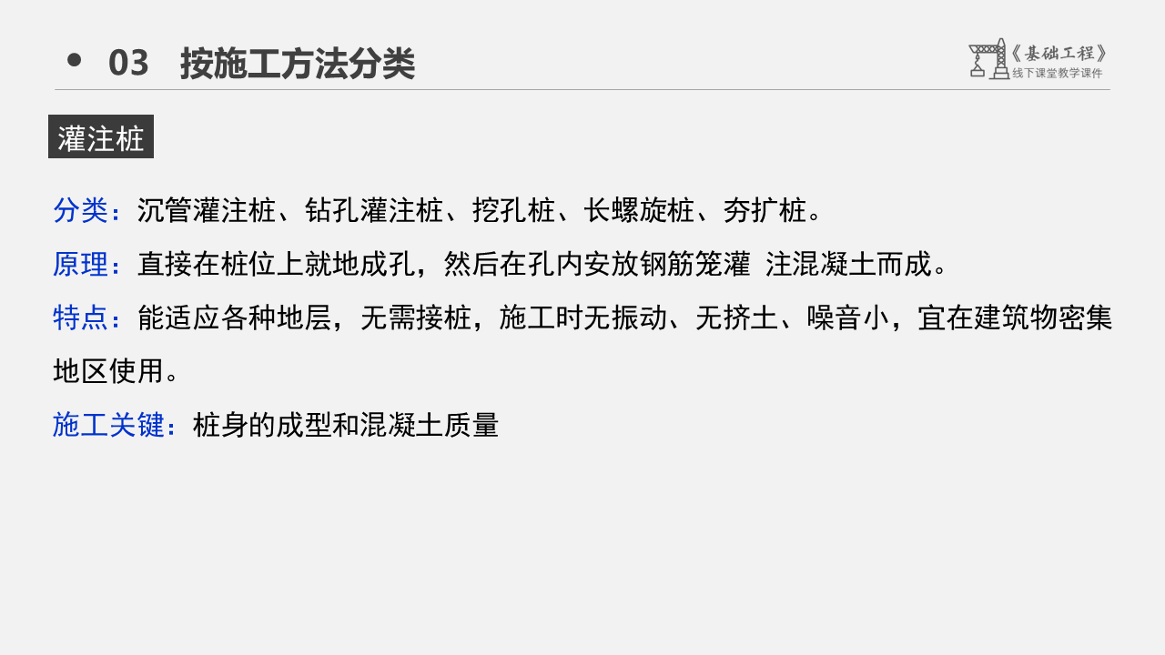
    • 6.2 桩的类型
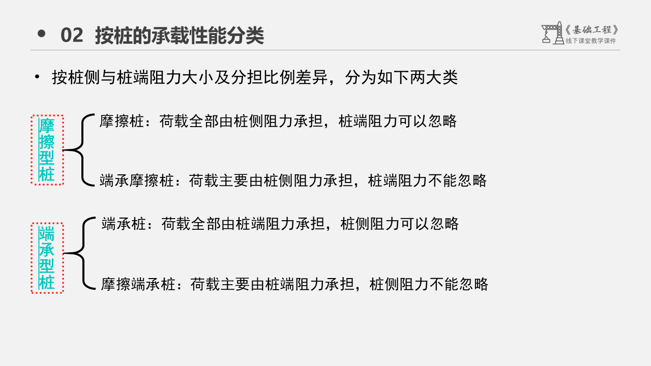
    • 6.3 竖向荷载下单桩的工作性能
    • 6.4 单桩竖向承载力的确定
    • 6.5 桩的水平承载力
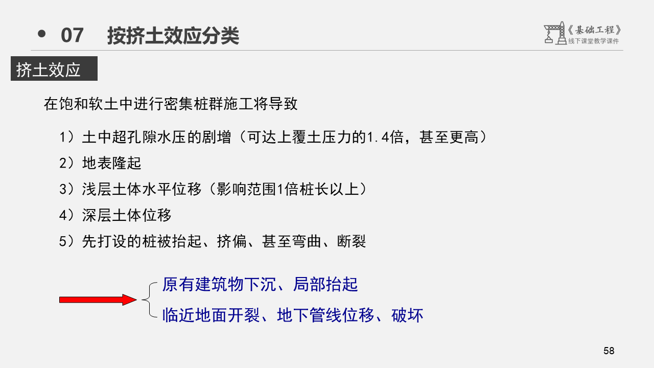
    • 6.6 群桩效应
    • 6.7 桩的设计
    • 6.8 承台设计
  • 7 重力式挡土墙及基坑工程
    • 7.1 概述
    • 7.2 重力式挡土墙设计
    • 7.3 基坑工程设计
  • 8 特殊土地基
    • 8.1 概述
    • 8.2 软土地基
    • 8.3 湿陷性黄土地基
    • 8.4 膨胀土地基
    • 8.5 山区地基及红粘土地基
    • 8.6 冻土地基及盐渍土地基
  • 9 地基处理
    • 9.1 概述
    • 9.2 复合地基理论
    • 9.3 换土垫层法
    • 9.4 重锤夯实法和强夯法
    • 9.5 桩土复合地基法
  • 10 课程设计
    • 10.1 课程设计讲解
桩的类型
  • 1 课前预习-了解桩
  • 2 课堂巩固
  • 3 课堂测验
  • 4 微课
  • 5 课后复习
  • 6 拓展

                     课前预习-了解桩

     


     

     

     

     

          

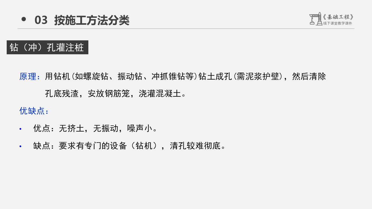
1.根据以上的视频,请大家在线讨论桩有哪些分类?各自的优缺点是什么?

2.观看以上视频,讨论各种类型桩的施工工艺?

3.思考上海中心大厦为何要采用灌注桩,且采用后注浆工艺?

4.教学要求及重难点