学习内容
很多的智能化设备,都是由单片机控制的。电冰箱的智能化也一样,是由单片机控制的。单片机实际上了智能电冰箱的大脑,它控制电冰箱的运行。
单片机的控制流程如图13-1所示。

图13-1
电源给单片机提供电源,传感器负责检测电冰箱的各种状态。接口电路用于扩展单片机的驱动能力。执行元件用于执行单片机的命令。
一、单片机工作的条件
单片机工作时有三个必备的条件:
(一)电源
目前单片机工作的电源一般有两种:+5V电源与+3.3V电源。
+5V电源最为常见,很多单片机都使用这种电源。后来使用了贴片式封装的单片机,为了节能,开始使用+3.3V电源。
如果没有电源,单片机是无法工作的。
(二)复位电路
单片机实际上是一个微型电脑,它内部集成了RAM(随机存储器)、ROM(只读存储器)、计数器等很多功能部件。为了使这些部件能够从头开始工作,由此单片机需要一个复位电路,此电路给单片机一个复位信号,单片机复位以后开始工作,不再需要复位信号,只有当单片机出现死机、程序错乱时才再次需要复位信号。
复位信号分为两种,一是高电平复位;一是低电平复位。
比如,高电平复位:在单片机通电后,复位电路给单片机提供一个高电平,这个高电平一般持续几十个毫秒,单片机得到些复位信号后开始复位,复位信号变成低电平后,单片机复位结束,单片机开始工作,复位信号则一直为低电平。也就是说,只复位信号变成高电平,则单片机立即进入复位状态,复位信号由高变低时,则复位结束。
目前,由于加工制造的技术的进步,复位电路开始集成在单片机的内部,外部取消了复位电路。
常见的复位电路如图13-2所示。

图13-2
这是非常常见的复位电路,在电容C的旁边并上一个按键,用于人工复位。
此电路利用了电容器的充放电特性,产生出高低电平。复位电路使用的电源与单片机电源一致。
(三)晶振电路
晶振电器是单片机必须的电路,因为单片机内容集成了很多的部件,这些部件之间要传送数据、指令,则必须步调一致,如何做到步调一致呢?使用晶振,产生稳定的脉冲信号,此信号可以使用各部件步调一致。就象军训的“一二一”口号一样。
晶振信号每时每刻都要存在,一旦没有,单片机立即无法工作,如图13-3所示。

图13-3
这是一个常见的晶振电路。其中的XTAL1、XTAL2连接到单片机的XTAL1、XTAL2引脚。
如果我们用示波器观察这两个引脚的波形,会看到非常规则的正弦波。
关于晶振电路的作用,举个通俗的例子说明,单片机就象一个人,而晶振信号就象人的心脏,人要活着,心脏就必须一直跳动。单片机要正常工作,则晶振信号必须正常。
二、常见外围电路
(一)温度传感器电路
很多人在学习电子技术的时候都知道有这样一种元件,它叫热敏电阻。也就是说这种电阻对温度非常的敏感,当温度发生变化时,它的阻值会跟着发生变化。在变化的过程中,有两个方向,一个方向是:电阻的阻值与温度变化的方向是一样的,即当温度升高时,阻值增大。一个方向是:电阻的阻值与温度变化的方向是相反的,即当温度升高时,阻值会降低。对于这两种变化的方向,对应有两种类型的热敏电阻。第一种是正温度系数(positive temperature coefficient)的热敏电阻,英文缩写为PTC热敏电阻。第二种是负温度系数(negative temperature coefficient)的热敏电阻,简称NTC热敏电阻。在电冰箱的系统中,绝大多数使用的是NTC热敏电阻。
如何通过NTC热敏电阻来控制电冰箱内容的温度呢?
首先我们要明白一点,NTC热敏电阻只是一个温度检测元件,它的阻值对温度敏感,它只起到检测的作用。
其次我们来看看NTC热敏电阻的检测温度的方法,如图13-4所示。

图13-4
NTC热敏电阻Rt与固定电阻R组成一个串联电路,对5V电压进行分压,A点的电位会随着热敏电阻的阻值变化而变化。当温度升高时,Rt的阻值减小,A点电位上升,这个上升的电位直接送到单片机端口。这个过程实际上是把温度的变化转换成了电位的变化。如果这个变化是一个线性的,则可以通过公式的计算即可得到电位与温度的关系。如果不是线性的,则可以通过有一定分辨率的表格,把预先算好的温度与电位关系标于表中,检测时,通过查表就可以知道温度与电位的对应关系。
得到了温度与电位的关系,接下来单片机还要检测出此电位。如何检测呢?
单片机中有一个模块叫做模数转换模块(A/D)。它能够把模拟电压转换为数字数据。我们只要把要转换的电压送入单片机的模数转换的输入引脚,单片机启动转换后就可以得到相应的数字数据。再通过公式计算或查表,就可以知道现在的温度是多少。如果此温度高于设定的温度则可以开启制冷功能,反之可以开启制热功能。在这里加入了两个电容器,这主要是为了滤除热敏电阻在电位转换过程中产生的噪动电压,不至于转换错误。另外,从单片机编程角度来看,为了得到准确的转换数据,在进行模数转换时都采用了滤波功能。比如,对端口的电位进行采样,并连续多次采样,把最大值、最小值去掉然后再取平均值。这样的做法就是一种软件上的滤波。
检测方法:正常温度时,一般为室温,它的阻值约为几千欧,一般在5千欧左右。接着用打火机或者其他方法给它加温,此时它的阻值会明显减少。冷却后阻值又会明显的增加。这说明感温头正常。如果不出现这样的问题,则说明感温头损坏。
(二)继电器驱动电路
继电器是一种用电磁铁的原理控制的开关。它有线圈与开关的触点组成,如图13-5所示。

图13-5
其中4、5引脚为线圈的两端,1、2、3引脚为触点,这种继电器包括有常开与常闭触点。
继电器有很多种类,它的线圈使用的额定电压也有多种,常见的有5V、6V、12V、24V等,在空调器的线路中,常用12V的只有一个常开触点的继电器。
对于继电器的触点也有参数,有些标有10A 240ACV等字样,这说明触点能够通过的额定电流为10A。一般情况下,也只有控制压缩机或者外机电源的继电器才用使用额定电流较大的继电器。其它的都是使用额定电流比较少的继电器。
从单片机(控制芯片)的角度来说,如何去驱动继电器呢?
如图5-1所示,假如此继电器的线圈使用的额定电压是12V,单片机要控制这个继电器只经这样做就可以了:想办法给继电器的线圈通上12V电压,就可以使常开触点闭合、常闭触点断开。如果常开触点串联在压缩机的电源中,则可以控制压缩机的开与停,如图13-6所示。
当在继电器线圈的下端加上0V电压,则触点闭合,压缩机得电开始工作。当在继电器线圈的下端加上12V电压,触点会自动的跳开,压缩机失电停止工作。

图13-6
如果我们直接使用单片机去驱动继电器那是不可以的。原因是:1、单片机的工作电压为5V或者3.3V提供不了12V的电压。2、单片机的端口输入电流一般为十几毫安,而一般的继电器的线圈驱动电流都达到了三四十毫安,有的更高。单片机根本是承受不了这么大的电流。为了解决这个问题,可以采用三极管或者反相驱动芯片进行驱动。由此图13-6就可以改成如图13-7和图13-8所示电路。

图13-7
图13-7为三极管驱动。

图13-8
图13-8为反相驱动芯片ULN2003驱动的电路。
这两种电路驱动的方法一样,如下:当单片机在输入端输入高电平(5V)则在三极管的集电极或者ULN2003的输出端得到低电平(0V),这样继电器线圈得电,触点闭合,压缩机工作,当在输入端输入低电平时,三极管不导通或者ULN2003输出高电平(12V)从而继电器的线圈失电,触点跳开,压缩机停止工作。
对于以上的驱动方式是很常用的。值得一提供的是,在继电器的线圈两端一般都会并联一个二极管,用来吸收线圈断开的瞬间产生的高压,从而保护其它的元件。这个二极管也叫做续流二极管。如果没有这个二极管的话,某些单片机会在工作时受到此高压的影响,造成死机甚至损坏。
利用继电器控制电路,可以实现对压缩机、风扇、电磁阀、各种保鲜电路、除霜电路等的控制。
(三)显示电路与设置电路
电冰箱开始大量使用液晶显示屏,用于显示各个空间的温度、湿度等,如图13-9所示。

图13-9

图13-10
还有些冰箱使用数码管做为显示部件,如图13-11所示。

图13-11
一般液晶显示屏是一个独立的模块,它内部有单片机,它与电冰箱的主控板通过电缆进行通讯。它使用的电源也是+5V或者+3.3V。与单片机的电源是一样的。一般在出现故障时,是直接更换相应的显示模块。
三、新式电冰箱
目前很多新式的电冰箱都采用了触摸屏作为人机交互的部件,它既可以显示电冰箱的各种状态,也可以通过触摸设置各个储藏室的温度,非常的方便。
(一)电源电路
电冰箱的基本控制结构如图13-12所示。

图13-12
从图上可以看到,电冰箱的电源有~220V,还有直流电源+12V与+5V或+3.3V电源。220V交流用于驱动压缩机、风扇、电磁阀等部件,而+12V电源用于驱动继电器的线圈,+5V或+3.3V电源供给单片机及其外围电路使用。
(二)网络模块
最新型的电冰箱出现了云操作的功能,所谓云操作是指,使用者可以通过手机或电脑上的应用软件经过互联网对电冰箱进行远程操作,无论使用者身在何处,只要有互联网即可对电冰箱进行远程的操作。此功能方便了使用者,比如远程设置电冰箱内各储藏室的温度、电冰箱内食物缺少提醒等。
为了完成这样的功能,电冰箱必须具有网络模块,以便与互联网连接。
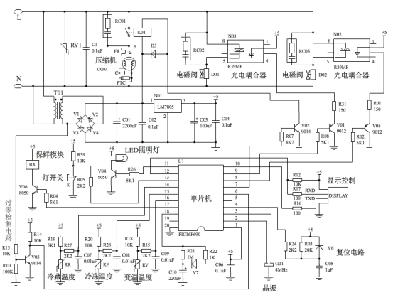
如图13-13所示是市面上某一款新型电冰箱的控制电路图。

图13-13
在此图中有以下几个核心应用
(1)使用单片机作为主控元件。
(2)采用继电器作为压缩机电源的控制元件。
(3)使用光电耦合元件作为电磁阀的控制元件。
(4)采用了NPN三极驱动各种功能模块。
(5)使用NTC温度传感器检测温度。
(6)同时采用了独立的显示模块,用于显示电冰箱的各种工作状态。
(7)采用7805作为稳压元件。
此电路中有两个电磁阀,这些电磁阀应用在制冷系统中,用于控制制冷系统中制冷剂的流动路线,从而达到控制电冰箱各个储藏室的温度。
以上就是我们本任务需要学习的内容。